Soluciones de color, aditivos y espesantes para la industria de los plásticos.

Bienvenida

GRUPO QUIMICO INDUSTRIAL DE TOLUCA

Georgina Gómez Sandoval

Mexcolours fabrica pastas, pigmentos líquidos y dispersiones para compuestos y plásticos de ingeniería, principalmente.

Producción/almacén = +/- 2787 metros cuadrados (y ampliable) con 6 muelles de carga/descarga.

Laboratorio totalmente equipado para garantizar: la calidad de las materias primas, los procesos y los productos terminados.

En 2023 produjimos más de 230 toneladas de pigmentos y dispersiones.

MEXCOLOURS tiene una mentalidad global. Nuestros principales clientes son corporaciones multinacionales con quienes compartimos valores de integridad y ética profesional.

Mexcolours comenzó sus operaciones en 2021. Nuestra organización cuenta con profesionales altamente calificados con más de 30 años de experiencia en la industria.

Ofrecemos a nuestros clientes una calidad constante, un excelente servicio, innovación y mejora continua.

Producción y Desarrollo

1- Proceso de fabricación altamente confiable en dispersiones, pastas y pigmentos líquidos (en cantidades pequeñas/grandes).

2- Experiencia en el desarrollo de fórmulas de pigmentos, igualaciones de colores y dispersiones para aplicaciones específicas de acuerdo a las necesidades del cliente.

El 80% de nuestros procesos se llevan a cabo electrónicamente, incluyendo el pesaje de las materias primas, lo que nos permite utilizar la cantidad exacta en nuestras fórmulas.

Certificados

Mexcolours se adhiere estrictamente a las especificaciones técnicas, estándares y regulaciones oficiales.

Norma ISO 9001:2015 obtenida en febrero de 2023.

ISO 9001:2015 Certificate

Industrias objetivo en colores y pigmentos:

  • SMC y BMC
  • Superficie sólida
  • Mármol Culturado
  • Pultrusión
  • Resinas poliéster
  • Gelcoats
  • Pigmentos base agua (cartón y papel)
  • Pigmentos vinílicos
  • Pigmentos base aceite
  • Pigmentos arquitectónicos
  • Elastómeros
  • Termoplásticos selectos
  • Recubrimiento de pisos industriales y logísticos

2021

Comenzamos nuestras operaciones para fabricar pigmentos para LyondellBasel e IDI MEX.

2022

  • Constancia en la alta calidad de los productos terminados
  • Excelente servicio y entregas a tiempo.

2023

2024

Mexcolours en números

Producción Anual

2021

Staff

16

Metric Tons

100

Lb (K)

220

Yearly Sales (USD K)

670

2022

Staff

16

Metric Tons

202

Lb (K)

445

Yearly Sales (USD K)

1,188

2023

Staff

19

Metric Tons

240

Lb (K)

529

Yearly Sales (USD K)

1,300

2024

Staff

20

Metric Tons

300

Lb (K)

660

Yearly Sales (USD K)

2M

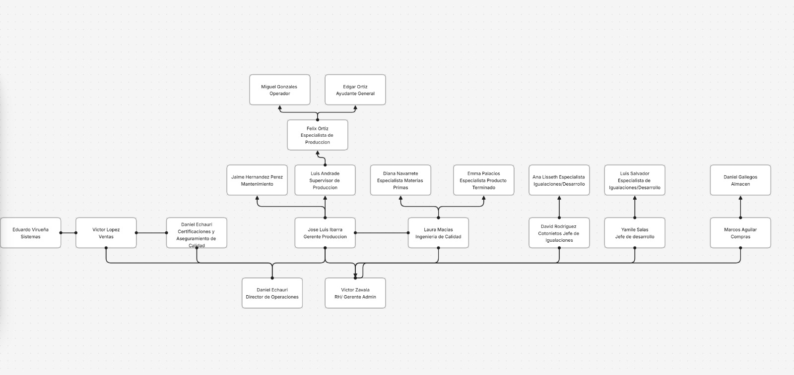
Organization Chart

José Octavio Lopez Presa
Guía

Lorem ipsum dolor sit amet, consectetur adipiscing elit. Ut elit tellus, luctus nec ullamcorper mattis, pulvinar dapibus leo.

J. Daniel Echauri Borbolla
Ventas/Logística

Lorem ipsum dolor sit amet, consectetur adipiscing elit. Ut elit tellus, luctus nec ullamcorper mattis, pulvinar dapibus leo.

Marcos Aguilar Cuandon
Compras

Lorem ipsum dolor sit amet, consectetur adipiscing elit. Ut elit tellus, luctus nec ullamcorper mattis, pulvinar dapibus leo.

José Luis Ibarra Martinez
Producción

Lorem ipsum dolor sit amet, consectetur adipiscing elit. Ut elit tellus, luctus nec ullamcorper mattis, pulvinar dapibus leo.

Laura Maria Macias L.
Calidad

Lorem ipsum dolor sit amet, consectetur adipiscing elit. Ut elit tellus, luctus nec ullamcorper mattis, pulvinar dapibus leo.

Alfonso Diaz Jiménez
Finanzas y Contabilidad

Lorem ipsum dolor sit amet, consectetur adipiscing elit. Ut elit tellus, luctus nec ullamcorper mattis, pulvinar dapibus leo.

Daniel Gallegos Cuandon
Almacén

Lorem ipsum dolor sit amet, consectetur adipiscing elit. Ut elit tellus, luctus nec ullamcorper mattis, pulvinar dapibus leo.

Victor Omar Zavala Zapata 
Recursos Humanos

Lorem ipsum dolor sit amet, consectetur adipiscing elit. Ut elit tellus, luctus nec ullamcorper mattis, pulvinar dapibus leo.

Eduardo Moises Virueña Ibarra
Sistemas

Lorem ipsum dolor sit amet, consectetur adipiscing elit. Ut elit tellus, luctus nec ullamcorper mattis, pulvinar dapibus leo.

Bernardo Ignacio Gomez
Desarrollo

Lorem ipsum dolor sit amet, consectetur adipiscing elit. Ut elit tellus, luctus nec ullamcorper mattis, pulvinar dapibus leo.

Yamile Salas Juárez
Experta en Certificaciones

Lorem ipsum dolor sit amet, consectetur adipiscing elit. Ut elit tellus, luctus nec ullamcorper mattis, pulvinar dapibus leo.

Organigrama

Áreas de Oportunidad

Áreas de Oportunidad:Desde la ausencia de nuestro Auditor Líder ISO, quien lamentablemente se enfermó y tuvo que anticipar su jubilación, hemos puesto un énfasis particular en la mejora continua y en la digitalización integral de nuestros registros.

No obstante, hemos identificado que ciertos procedimientos e instructivos no han recibido las actualizaciones necesarias. Estamos conscientes de esta situación y ya nos encontramos trabajando activamente para solventarla; sin embargo, la intensa carga de trabajo ha representado un desafío considerable.

Para enfrentar esta situación, estamos en el proceso de incorporar un nuevo integrante al equipo, con el objetivo de fortalecer específicamente esta área.Además, reconocemos la necesidad imperante de llevar a cabo auditorías internas. A pesar de que nuestros sistemas son capaces de generar datos en tiempo real, la ausencia de un proceso de auditoría interna ha sido una laguna importante en nuestra estructura de control.

Para abordar esto, hemos desarrollado y puesto en marcha un sistema que garantizará la realización de auditorías internas durante el segundo trimestre del año.

¡Gracias!